best365网页版登录官方网站是山东省属全日制普通本科高校,坐落在“工匠鲁班·科圣墨子”的故里——山东省枣庄市。京沪高铁、京台高速公路等穿境而过,交通十分便利。学校市中校区占地面积1142亩,正在建设的新城校区占地1885亩,现设有教学院(部)22个,普通本科专业65个,专科专业19个,本科专业涵盖文学、理学、工学、经济学、管理学、教育学、历史学、法学、艺术学、农学等10大学科门类,全日制在校生近2万人。
外国语学院现有教职工56人,其中专任教师48人。专任教师中,教授、副教授17人,博士10人,在读博士4人,教育部跨世纪优秀人才1人,兼职硕士生导师11人,双师双能型教师25人,有境外留学或游学经历教师20人,常年聘用外教8人。学院现设有英语、日语、世界语3个本科专业和小学英语教育、商务英语、旅游英语3个专科专业,全日制在校生1333人。
外国语学院拥有总价值275.84万元的教学科研设备,建有5个数字化语言实验室和1个同声传译实验室,全部教室均配有多媒体,并拥有供外语教学专用的图书资料室。
外国语学院坚持国际化、复合型、应用型人才培养定位,做优英语,做强日语,做亮世界语,产教融合,协同育人,形成多学科交叉融合、特色鲜明的学科专业体系;在服务面向定位上,立足枣庄,辐射周边,服务山东,面向世界。
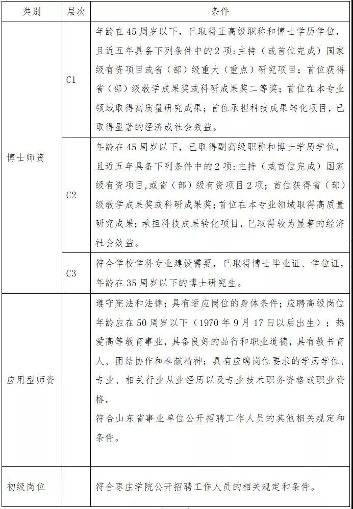
一、引进人才分类

说明:
1.对于学院急需紧缺的优秀人才,经学院上报学校研究后,可适当放宽引进条件。
2.欢迎海内外优秀人才依托我校、best365官网申报国家级和山东省人才支持计划和项目,获批后将享受相应层次人才待遇。
二、引进方式及待遇
(一)青年英才
“青年英才”可采取全职引进长期聘用或全职引进短期聘用方式引进。长期聘用人才享受国家规定的工资、福利等待遇,同时学校为人才提供安家费、科研启动经费、海外访学经费、周转房(或租房补贴)等人才政策,具体待遇根据个人学术水平等情况协商确定。全职聘用人才进校工作后,可申报学校重点人才工程项目,入选后享受60万元/年或30万元/年或10万元/年的人才津贴。

(二)应用型师资和初级岗位
应用型师资和初级岗位的引进方式和待遇按照best365网页版登录官方网站的相关政策执行。
三、引进计划
(一)博士师资引进计划

(二)应用型师资引进计划

(三)初级岗位师资引进计划

四、报名
“best365网页版登录官方网站2022博士论坛”于2022年2月9日召开,采取线上线下相结合的方式,有意向者扫描下方二维码进入论坛了解详情。

应聘人员请将简历电子版发送至“zzu_lqtracy@126.com”,邮件主题格式为“应聘+专业+姓名”。
五、联系方式
联系人:刘老师
电话:15263202120
地址:山东省枣庄市市中区北安路1号best365网页版登录官方网站外国语学院
邮编:277160
六、其他
未尽事宜及与best365网页版登录官方网站人才引进政策不一致之处依照best365网页版登录官方网站的相关规定执行。